嘉立创PCB
PCB、FPC制造服务
嘉立创SMT
一站式PCBA服务平台
嘉立创激光钢网治具
激光钢网&治具制造
立创商城
一站式元器件采购自营商城
嘉立创FA
机械/电气零部件一站式商城
嘉立创3D打印
树脂、尼龙、金属3D打印服务
嘉立创CNC机械智造
机加件一件起订,3天交货
嘉立创EDA
国产PCB设计工具
嘉立创CAM
国产线路板CAM软件
Forface 3D
SaaS化3D技术服务平台
硬创社
好玩的硬件交流社区
供应商合作
一站式阳光采购平台
嘉立创Ican工具箱使用教程
使用前必读
工具箱介绍
安装教程
卸载教程
更新教程
更新日志
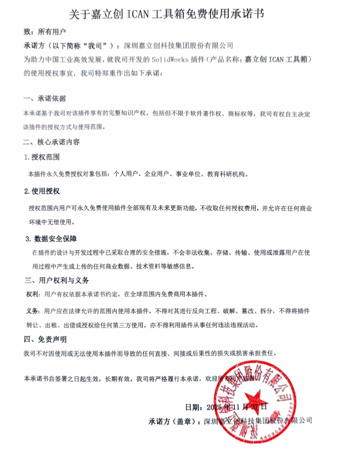
永久免费使用承诺书
功能区1
平板打孔 使用教程
超级打孔 使用教程
快速特征 使用教程
自动标注孔草图 使用教程
属性大师 使用教程
图号分离 使用教程
定位销孔 使用教程
线阵列孔 使用教程
环阵列孔 使用教程
转多格式 使用教程
打开路径 使用教程
特征去参 使用教程
快速倒角 使用教程
插草图中心线 使用教程
随机改色 使用教程
删除属性 使用教程
绘制弹簧 使用教程
链轮链条 使用教程
齿轮设计 使用教程
功能区2
批量大师 使用教程
带图改名 使用教程
超级BOM 使用教程
选择大师 使用教程
自动装配螺丝 使用教程
圆孔上色 使用教程
快速打包 使用教程
套用图纸 使用教程
文件转移 使用教程
零件替换 使用教程
干涉报告 使用教程
配孔检查 使用教程
多实体转装配体 使用教程
查重大师 使用教程
功能区3
自动出图 使用教程
自动标注线性尺寸 使用教程
⾃动标注尺⼨链 使用教程
批量出图 使用教程
视图旋转 使用教程
图纸比例 使用教程
删除悬空尺寸 使用教程
查找覆盖尺寸 使用教程
画平板中心线 使用教程
孔规格标注 使用教程
外轮廓尺寸标注 使用教程
公差标注助手 使用教程
孔中心线 使用教程
草图尺寸 使用教程
整理尺寸 使用教程
粗糙度与形位公差 使用教程
插入孔表 使用教程
连续标注 使用教程
公差查询 使用教程
技术要求 使用教程
其他
TB转普通 使用教程
零件排序 使用教程
修复回退状态零件 使用教程
设计库 使用教程
工具箱使用统计 使用教程
自定义工具栏 使用教程
自定义快捷命令 使用教程
修复STEP文件名乱码
一键保存虚拟零件
第三方零件孔转Sw孔特征
右键快捷菜单功能
快速切换配置 使用教程
快速宽度配合 使用教程
一键摆正零件 使用教程
删除选择零件配合 使用教程
快速设置子装配体子零件显示状态 使用教程
选择相同边线
修改孔规格 使用教程
选择相同面
选择父级
选择背面
常见问题解决方案
常见问题组一
自动出图相关问题
装配体零件数量如何写入属性,再关联工程图?
超级打孔相关问题
安装失败 解决方案汇总
收起目录
上一篇:
下一篇: